建設現場では、工程表に基づいて工事が進められます。
そのため、工程表は非常に重要な役割を担っています。
中でも、ネットワーク工程表は全体の流れややるべきことを把握しやすく、現場でもよく使われている工程表の一つです。
しかし、「ネットワーク工程表って何?」「作り方がわからない」「なぜネットワーク工程表がいいのか」といった疑問を持っている方もいるでしょう。
そこでこの記事では、ネットワーク工程表とは何かを解説しつつ、メリットや実際の作り方などをわかりやすくお伝えします。
ほかの工程表との違いにも触れるので、この記事を読めばネットワーク工程表のことが網羅的に理解できるでしょう。
ぜひ最後までご覧ください。
ネットワーク工程表とは

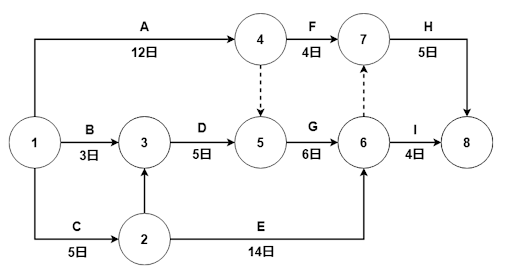
ネットワーク工程表は、単に日程だけを羅列するのではなく、建設工事で発生する作業の順序や依存関係などもあわせてわかりやすく図式化した工程表のことです。
最初に、定義や関連する用語を確認しましょう。
また、ほかの工程表との違いも紹介しますので、あわせてチェックしてみてください。
ネットワーク工程表の定義

ネットワーク工程表は、建設現場で発生する作業を日程とあわせて図式化したものです。
具体的には、それぞれの作業を矢印で結び、さらに作業の始まりと終わりの部分に印をつけることで作成していきます。
どの作業が先で、どの作業があとなのか、同時進行できるものはないのかといったことを一目で把握できます。
さらに、工期の短縮やコスト削減にも役立つ優れた工程表です。
ただし、ネットワーク工程表には専門用語がいくつか登場します。
次で、関連する用語も確認しておきましょう。
ネットワーク工程表に関する用語
Screenshot
| ネットワーク工程表に関する用語 |
記号 |
意味・特徴 |
| イベント(結合点) |
◯ |
・作業の開始もしくは終了地点
・左から右に進むにつれて番号が大きくなる |
| アクティビティ(作業) |
→ |
・プロジェクト内のタスクや作業を示す
・矢印の上に作業名、下には所要日数を記載する |
| ダミー |
→(矢印は点線で示す) |
・作業の順序についての制約を示す仮のタスク
・所要時間は0日とする |
| 最早開始時刻 |
数字 |
作業が最も早く開始できる時間 |
| 最早終了時刻 |
数字 |
作業が最も早く終了できる時間 |
| 最遅開始時刻 |
数字 |
遅くともこの時間までに作業を開始する必要があるという時間 |
| 最遅終了時刻 |
数字 |
遅くともこの時間までに作業を終了する必要があるという時間 |
| クリティカルパス |
数字 |
工程全体で一番時間のかかる経路 |
| トータルフロート |
数字 |
仮に作業を遅らせても工期全体に影響を与えない最大の余裕時間 |
| フリーフロート |
数字 |
仮に作業を遅らせても次の作業に影響しない余裕時間 |
ネットワーク工程表は、数字だけではなく記号と用語を組み合わせて全体の流れを可視化します。
そのため、専門用語を最低限は理解しておく必要があります。
中でも、「イベント」「アクティビティ」「クリティカルパス」は重要な用語なので、何を意味するのかしっかりと確認しておきましょう。
ほかの工程表との違い
ここで、ほかの工程表との違いも見ていきましょう。
それぞれの工程表の特徴は、以下の画像のとおりです。

例えば、バーチャート工程表やガントチャート工程表はいつ、どの作業を行うのかを把握するのに最適な工程表です。
作業の順序や遅延がどこまで影響するのか判断できない点が、ネットワーク工程表と異なります。
ネットワーク工程表は、工事全体の構造を俯瞰できるのが大きな魅力です。
ほかの工程表と混同しないように注意しましょう。
ネットワーク工程表のメリット
ネットワーク工程表のメリットは、大きく5つあります。
- 工事の全体像を把握しやすい
- タスクの関係性がわかりやすい
- 工期の短縮・コスト削減につながる
- 状況に合わせた修正がしやすい
- 関係者への説明がスムーズになる
それぞれの詳細を見ていきましょう。
工事の全体像を把握しやすい
工事を円滑に進めるためには、関係者全員が作業の工程を把握することが重要です。
そして、その作業の工程を把握するのにネットワーク工程表は役立ちます。
実際、工程の順番やタスクの優先順位が一目でわかります。
工事の全体像が把握しやすいことから、プロジェクトマネージャーは的確な意思決定を行いやすくなりますし、作業員一人ひとりも自分の役割を理解しやすく、より効率的に作業を進められます。
タスクの関係性がわかりやすい
建設現場における工事では、先に終えなければならない作業があったり、同時進行できる作業があったりと、タスク関係が複雑になっていることも珍しくありません。
しかし、ネットワーク工程表を活用すればこのような複雑なタスク関係も可視化できるため、より円滑に工事を進められるようになります。
また、ネットワーク工程表はそれぞれのタスクに必要な日数も明確に設定可能です。
そのため、進捗状況を随時確認・調整しやすくなり、工事全体のスケジュール管理の負担も軽減できます。
工期の短縮・コスト削減につながる
ネットワーク工程表は、タスクの関係性を明確にしたうえで必要な日数なども設定できるため、タスクの無駄な待機時間や停滞時間の削減も可能です。
その結果、工事期間の短縮も期待できます。
また、工事期間が短縮することで人件費や建設機械のレンタル料を節約できるため、工事全体のコスト削減にもつながります。
状況に合わせた修正がしやすい
ネットワーク工程表では、タスクの進捗状況を随時確認可能です。
そのため、状況に合わせた修正がしやすいというメリットがあります。
例えば、天候の影響で遅れが発生したとしても、ネットワーク工程表を確認すれば優先度の高い作業がわかるため、速やかに順番を組み直すといったことが可能です。
このように、ネットワーク工程表を活用すれば遅延のリスクを最小限に抑えられます。
関係者への説明がスムーズになる
ネットワーク工程表は、作業のつながりや所要日数などが一目でわかります。
そのため、関係者への説明もスムーズに進みます。
例えば、なぜこの順番なのか、どこを短縮すればいいのかといったことを言葉だけではなく視覚的にも説明できるため、非常に便利です。
関係者への説明をスムーズに行えれば、迅速な意思決定も可能となるでしょう。
ネットワーク工程表のデメリット
ネットワーク工程表のデメリットは、以下のとおりです。
- 作成に時間・スキルが必要
- 理解しにくいこともある
- いくつか専門用語を使用する
デメリットを知らなかったと後悔しないように、あらかじめ目を通しておきましょう。
作成に時間・スキルが必要
ネットワーク工程表はそれぞれの作業の関係性がわかる非常に便利な工程表ですが、各作業の依存関係を正確に定義しなければなりません。
仮に、各作業の依存関係を見誤ると工事全体の計算が大きく狂う可能性があります。
特に、大規模工事は作業数も多く、非常に慎重に作成しなければなりません。
そのため、作成には時間とスキルが必要です。
理解しにくいこともある
ネットワーク工程表は情報量が多く有用な工程表ですが、慣れていないとすぐに理解しにくい部分もあります。
例えば、時間の流れは横軸が日付でバーの長さが作業期間であるガントチャート工程表のほうが理解しやすいといえるでしょう。
慣れれば問題ないかもしれませんが、ネットワーク工程表を初めて見る方は時間の流れなどをすぐに理解できない可能性があるため、注意しましょう。
ネットワーク工程表だけではなく、必要に応じてガントチャート工程表を活用するといった柔軟な対応も場合によっては必要です。
いくつか専門用語を使用する
ネットワーク工程表は大変便利なツールですが、いくつか専門用語が登場します。
そのため、専門用語が曖昧なまま作成したり、活用したりすると、判断を誤る可能性があります。
建設現場では一つのミスが工事全体に大きな影響を与えることもあるため、注意が必要です。
基礎知識にばらつきが出ないように、社内で用語集を共有したり、勉強会を行ったりするのもおすすめです。
ネットワーク工程表の作成ルール
ネットワーク工程表の作り方・運用の流れをチェックする前に、作成のルールを確認しておきましょう。
ネットワーク工程表の作成ルールは、以下の画像のとおりです。

作成ルールを守ることで、誰が見ても正しく理解できるネットワーク工程表が作成できます。
実際にネットワーク工程表を作るときは、作成ルールを守りましょう。
ネットワーク工程表の作り方・運用の流れ
ネットワーク工程表の作り方・運用の流れは大きく5つのステップに分かれています。
- STEP1.工事・作業の洗い出し
- STEP2.各タスクの関係性を把握
- STEP3.各タスクの日数を計算
- STEP4.人員・機材の配置
- STEP5.進捗に合わせて調整
ネットワーク工程表の作成を考えている方は、ぜひ参考にしてみてください。
STEP1.工事・作業の洗い出し
まずは、工事・作業の洗い出しを行いましょう。
具体的には、1〜10日で完了する作業ごとに分けていきます。
対応範囲が広く、所要日数の算定が難しいものは粒度を細かくしてみてください。
例えば、「コンクリート工事」ではなく、「根切り・床付け」「基礎配筋」といった具合です。
最初に作業を丁寧に分けておくことで漏れや重複を防げるため、このあとの作業もスムーズになります。
STEP2.各タスクの関係性を把握
作業の洗い出しが完了したら、それぞれの関係性を把握していきます。
ネットワーク工程表には、以下の4種類で作業のつながりを表していきます。

作業と作業の間に発生する待ち時間も設定しておくことをおすすめします。
具体的には、「FS+5日」といった具合です。
また、作業が複雑に絡み合っている場合は、作業関係のみが書かれたダミー作業を書いて誤解を防ぐようにしたほうがよいでしょう。
STEP3.各タスクの日数を計算
それぞれのタスク(作業)の関係性が把握できたら、各タスクに必要な日数を計算します。
基本的な計算式は、以下のとおりです。
日数の計算を行うときは、天候や休日、搬入の制約といった条件も考慮しましょう。
天候の影響が大きい時期は、過去の実績も参考にすることをおすすめします。
最終的な日数については、アクティビティの下部に記入してください。
STEP4.人員・機材の配置
タスクの関係性や所要日数などが把握できたら、人員と機材の配置を行っていきます。
工事を効率よく行うためには、人員や機材を過不足なく適切に配置する必要があります。
ネットワーク工程表を参考にしながら、無駄のない配置を実行していきましょう。
STEP5.進捗に合わせて調整
工事を進めていくうえで、計画に変更が出てきた場合は進捗に合わせて調整してみてください。
例えば、所要日数や順番の見直し、アクティビティの追加といった調整が挙げられます。
ネットワーク工程表は作って終わりではありません。
リアルタイムで進捗を確認できるのがネットワーク工程表の強みです。
定期的に進捗を把握して、状況に合わせてネットワーク工程表の内容を修正しましょう。
さらに業務効率を高めたいならDXプラットフォームの導入も検討しよう
ネットワーク工程表を活用することで、業務効率が大きく向上する可能性があります。
しかし、人手不足や事務作業の負担の多さから、さらに業務効率を高めたいと考えている場合はオールインワン型のDXプラットフォームの導入も検討してみましょう。
オールインワン型のDXプラットフォームを導入すれば、施工管理だけではなく経理処理や請求管理などさまざまな業務を効率化できます。
「でも、どれを選べばいいのかわからない…」
このような場合は、当社の「PayStruct」を検討してみてください。
PayStructは、建築・建設業に特化したDXプラットフォームです。
ほかのツールとは異なり、本当に必要な機能に特化して提供しています。

【PayStructでできること】
- 新規顧客・パートナーの開拓
- 顧客管理
- 帳票作成
- 施工管理
- 請求・入金管理
- 資金調達 など
PayStructを活用すれば、今まで以上に業務効率は高まるでしょう。
その結果、現場や事務作業の負担も軽減します。
「さらに業務効率を高めたい」「一つでさまざまな機能を持ったシステムを探している」という場合は、ぜひPayStructを検討してみてください。
まとめ:ネットワーク工程表で工事全体を把握できる

ネットワーク工程表は、建設工事で発生する作業の順序や依存関係、所要日数などを図式化した工程表のことで、以下のようなメリットがあります。
- 工事の全体像を把握しやすい
- タスクの関係性がわかりやすい
- 工期の短縮・コスト削減につながる
- 状況に合わせた修正がしやすい
- 関係者への説明がスムーズになる
ただし、誰でも簡単に作成できるものではなく、知識やスキルが必要です。
加えて、ネットワーク工程表には作成ルールがあるため、実際に作るときはルールを守りましょう。
また、さらに業務効率を高めたいという方はオールインワン型のDXプラットフォームの導入も検討してみてください。
システムをまたいで情報を入力する必要がなく、手間がかかりません。
当社の「PayStruct」は、建設業特有の課題解決にフォーカスしたDXプラットフォームです。
ほかの建設業関連のツールと比較して低料金ながら、多くの機能を備えています。
業務効率化や建設業のDX化に頭を悩ませている方は、ぜひPayStructをチェックしてみてください。